根据 最新资讯APP 报道,Mediolanum国际基金管理公司固定收益主管丹尼尔·拉夫尼表示,早在海湾局势恶化之前,市场就已预期美联储将在本周会议上维持利率不变,如今这已成定局。近期经济数据显示通胀持续放缓且劳动力市场恶化,该机构原本预期此次按兵不动的立场将偏鸽派。但如今情况已非如此。预计美联储将传达谨慎观望的态度。政策声明很可能会提及冲突风险,并在有关未来利率路径的表述中增加双向措辞,既强调通胀的上行风险,也指出劳动力市场的下行风险。

罗素投资高级投资策略师BeiChen Lin表示,美国经济基本面依然稳固,这意味着美联储进一步降息的门槛可能会很高。预计今年下半年可能仅有一次降息,甚至直至2027年都不会降息。考虑到即使能源价格可能暂时推高通胀,但劳动力市场平衡和住房通胀受抑制为通胀上行空间设定了上限,今年加息的可能性不大。预计本次美联储将维持利率不变,鲍威尔对未来利率路径的任何暗示都将至关重要。
First Citizens银行市场与经济研究主管菲尔·纽哈特表示,投资者和市场将特别关注2026年底联邦基金利率预测中值。这很难判断,但我们认为中值将继续显示今年剩余时间内仅有一次降息。除了联邦公开市场委员会的预测外,鲍威尔新闻发布会的基调将是左右市场的关键变量,特别是他将如何应对近期油价飙升与劳动力市场数据疲软之间的矛盾。
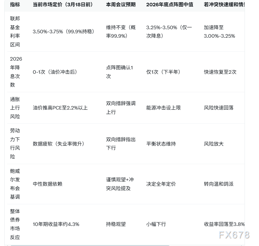
最新CME FedWatch数据显示,3月18日会议维持3.50%-3.75%区间的概率高达99.9%,2026年降息预期已从年初两次缩减至仅一次,首次降息时点后移至下半年。
为清晰对比预期路径与多维度影响,以下表格展示关键指标(包含定价演变、点阵图中值、通胀与劳动力风险传导、冲突情景假设及三位专家核心观点):

从深度分析角度看,中东冲突通过油价直接放大输入性通胀不确定性,丹尼尔·拉夫尼明确指出原本预期的偏鸽派立场已转向谨慎观望,政策声明增加双向措辞正是为了平衡通胀上行与劳动力下行风险。BeiChen Lin进一步强调美国经济基本面稳固,劳动力市场平衡与住房通胀抑制为通胀设定了天然上限,因此全年加息概率接近零,但降息门槛显著抬高。菲尔·纽哈特则聚焦2026年底点阵图中值,认为其将继续锚定仅一次降息路径,而鲍威尔如何回应“油价飙升 vs 劳动力疲软”矛盾将成为市场定价核心。合理推测,若冲突在4月中下旬缓和,点阵图后市场可在数日内重定价额外一次降息,推动长债收益率回落20-30基点;反之,持续油价压力将迫使美联储“更高更久”姿态延续,债券波动性大幅放大。
另一方面,美国经济韧性提供缓冲,住房与工资数据抑制了通胀螺旋风险。三位专家共识显示,本次会议虽维持利率不变,但沟通策略已从“鸽派预期”转向“数据依赖+地缘审慎”,为后续渐进宽松留出空间,同时避免过早放松引发市场误判。
编辑总结
中东冲突虽推高通胀不确定性,但美联储本周维持利率并通过点阵图与双向措辞传达谨慎观望,体现了经济稳固基础与风险平衡的审慎框架。未来路径取决于冲突演进与数据验证,市场参与者需重点跟踪点阵图中值及发布会基调。
【常见问题解答】
Q1:为何美联储本周维持利率不变已成定局,且原本预期的偏鸽派立场发生转变?
A:丹尼尔·拉夫尼指出,早在冲突升级前市场已定价持稳,而油价飙升直接复杂化通胀前景,导致偏鸽派预期被谨慎观望取代。CME数据显示维持3.50%-3.75%概率99.9%,政策声明将增加双向风险措辞,既防通胀上行又顾劳动力下行,避免任何单边信号误导市场。
Q2:2026年底点阵图中值为何料显示仅一次降息,降息门槛如何被抬高?
A:BeiChen Lin强调美国经济基本面稳固,劳动力平衡与住房通胀抑制为通胀上行空间设限,因此全年降息次数压缩至一次甚至更少。菲尔·纽哈特补充,投资者将特别关注这一中值,若维持1次路径,将巩固“更高更久”框架,抬高进一步宽松门槛。
Q3:鲍威尔新闻发布会基调将如何影响市场,特别是应对油价与劳动力矛盾时?
A:三位专家一致认为,这是左右市场的关键变量。菲尔·纽哈特指出,鲍威尔需平衡油价推高的通胀风险与劳动力疲软的下行压力,任何忽略供应冲击的暗示都可能引发债市反弹,反之则强化鹰派定价,导致收益率上行。
Q4:若中东冲突快速缓和,降息预期将如何重定价及对债券市场影响几何?
A:丹尼尔·拉夫尼明确表示,取消的降息预期将迅速恢复,点阵图后市场可能在1-2周内回补额外一次降息,推动10年期国债收益率回落至3.8%左右,利好固定收益资产。但当前油价冲击下,缓和信号需明确才能触发这一反弹。
资深外汇分析师
由多名资深外汇分析师组成的专业团队,拥有平均15年以上的市场分析经验,擅长技术分析和基本面分析相结合的交易策略。